Bobinas P4G
  • Login
  • Public

    • Public
    • Groups
    • Popular
    • People

Notices by guardaria@masto.nobigtech.es

  1. guardaria@masto.nobigtech.es's status on Monday, 02-May-2022 20:43:51 UTC guardaria guardaria

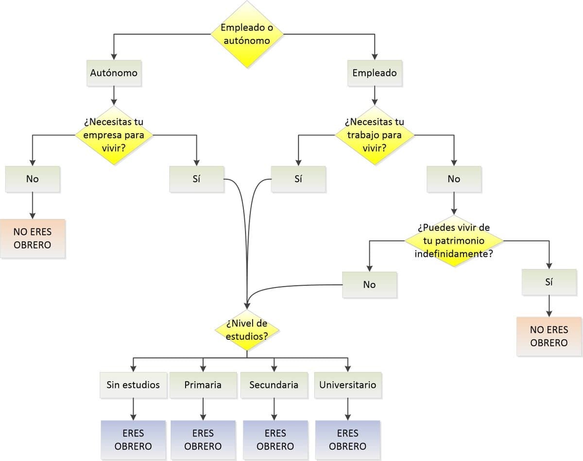
    Diagrama para saber si eres clase obrera.

    Visto en twister

    In conversation Monday, 02-May-2022 20:43:51 UTC from masto.nobigtech.es permalink

    Attachments


    1. https://masto.nobigtech.es/system/media_attachments/files/108/233/353/433/871/483/original/8141025960f392ff.jpg
  2. guardaria@masto.nobigtech.es's status on Friday, 29-Apr-2022 18:37:07 UTC guardaria guardaria

    Pues ha llegado la hora de ponerse intensa.

    -Sasha Grey, apretándose la coleta

    In conversation Friday, 29-Apr-2022 18:37:07 UTC from masto.nobigtech.es permalink
  3. guardaria@masto.nobigtech.es's status on Friday, 29-Apr-2022 16:37:10 UTC guardaria guardaria
    in reply to
    • coloco

    @coloco
    Si después de decirlo he ido a mirarlo, gracias 👍

    In conversation Friday, 29-Apr-2022 16:37:10 UTC from masto.nobigtech.es permalink
  4. guardaria@masto.nobigtech.es's status on Friday, 29-Apr-2022 16:33:16 UTC guardaria guardaria
    in reply to
    • coloco

    @coloco
    Ya está, arreglao

    In conversation Friday, 29-Apr-2022 16:33:16 UTC from masto.nobigtech.es permalink
  5. guardaria@masto.nobigtech.es's status on Friday, 29-Apr-2022 16:27:35 UTC guardaria guardaria

    Hola, vengo a ver que se cuece por aquí que ya va siendo hora de comer...

    In conversation Friday, 29-Apr-2022 16:27:35 UTC from masto.nobigtech.es permalink
  6. guardaria@masto.nobigtech.es's status on Friday, 29-Apr-2022 16:27:09 UTC guardaria guardaria
    in reply to
    • coloco

    @coloco
    - ¿Qué puedes aportar a la empresa?

    + Un empleado nuevo

    In conversation Friday, 29-Apr-2022 16:27:09 UTC from masto.nobigtech.es permalink

User actions

    guardaria

    guardaria

    Tags
    • (None)
    ActivityPub
    Remote Profile

    Following 0

      Followers 0

        Groups 0

          Statistics

          User ID
          28940
          Member since
          29 Apr 2022
          Notices
          6
          Daily average
          0

          Feeds

          • Atom
          • Help
          • About
          • FAQ
          • Privacy
          • Source
          • Version
          • Contact

          Bobinas P4G is a social network. It runs on GNU social, version 2.0.1-beta0, available under the GNU Affero General Public License.

          Creative Commons Attribution 3.0 All Bobinas P4G content and data are available under the Creative Commons Attribution 3.0 license.